加入收藏
联系我们
网站地图
支持IPV6
综合服务门户
首页
学校概况
立德 立信 立已
达观 达技 达人
学校简介
现任领导
学院章程
办学成果
校园规划
学校风光
学校宣传片
机构设置
立德 立信 立已
达观 达技 达人
党政管理机构
群团组织
教学机构
教辅后勤机构
师资队伍
立德 立信 立已
达观 达技 达人
队伍建设
名师风采
招贤纳士
师资规划
党建引领
立德 立信 立已
达观 达技 达人
理论学习
党风廉政
支部风采
党课开讲啦
招生就业
立德 立信 立已
达观 达技 达人
招生信息网
就业信息网
合作交流
校友之家
校园文化
立德 立信 立已
达观 达技 达人
财职青年
校学生会
学生会社团部
专题网站
立德 立信 立已
达观 达技 达人
双高建设
建党100周年
阅报栏
乡村振兴
职教活动周
文明校园
预决算公开
全国高校思政网
视频应用云平台
资产管理和采购招投标
课程思政示范中心
信息公开
您当前位置:
首页
>
机构设置
>
群团组织
>
团委
>
校学生会
>
正文
校学生会
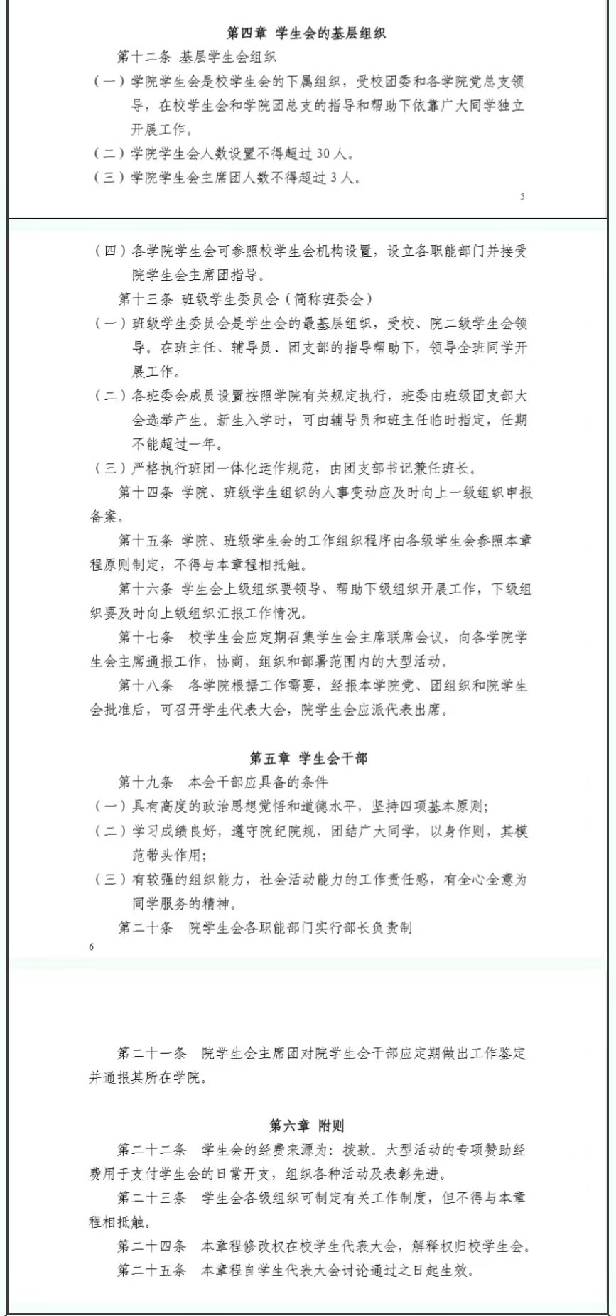
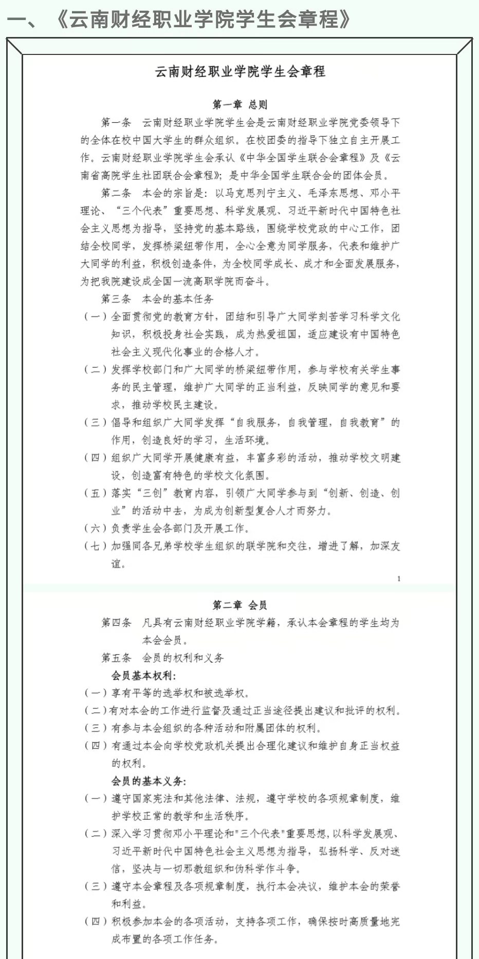
云南财经职业学院学生会改革情况公示
时间:2020-12-03 作者:团委 文章来源: 编辑:wangjunqi
返回首页
上一条:
共青团云南财经职业学院委员会党史学习教育简报(一)
下一条:
云南财经职业学院开展第33个“世界艾滋病日”签名活动