• 加入收藏
  • 联系我们
  • 网站地图
  • 支持IPV6

2022年毕业学生团员组织关系转接指引和问答,请查收!

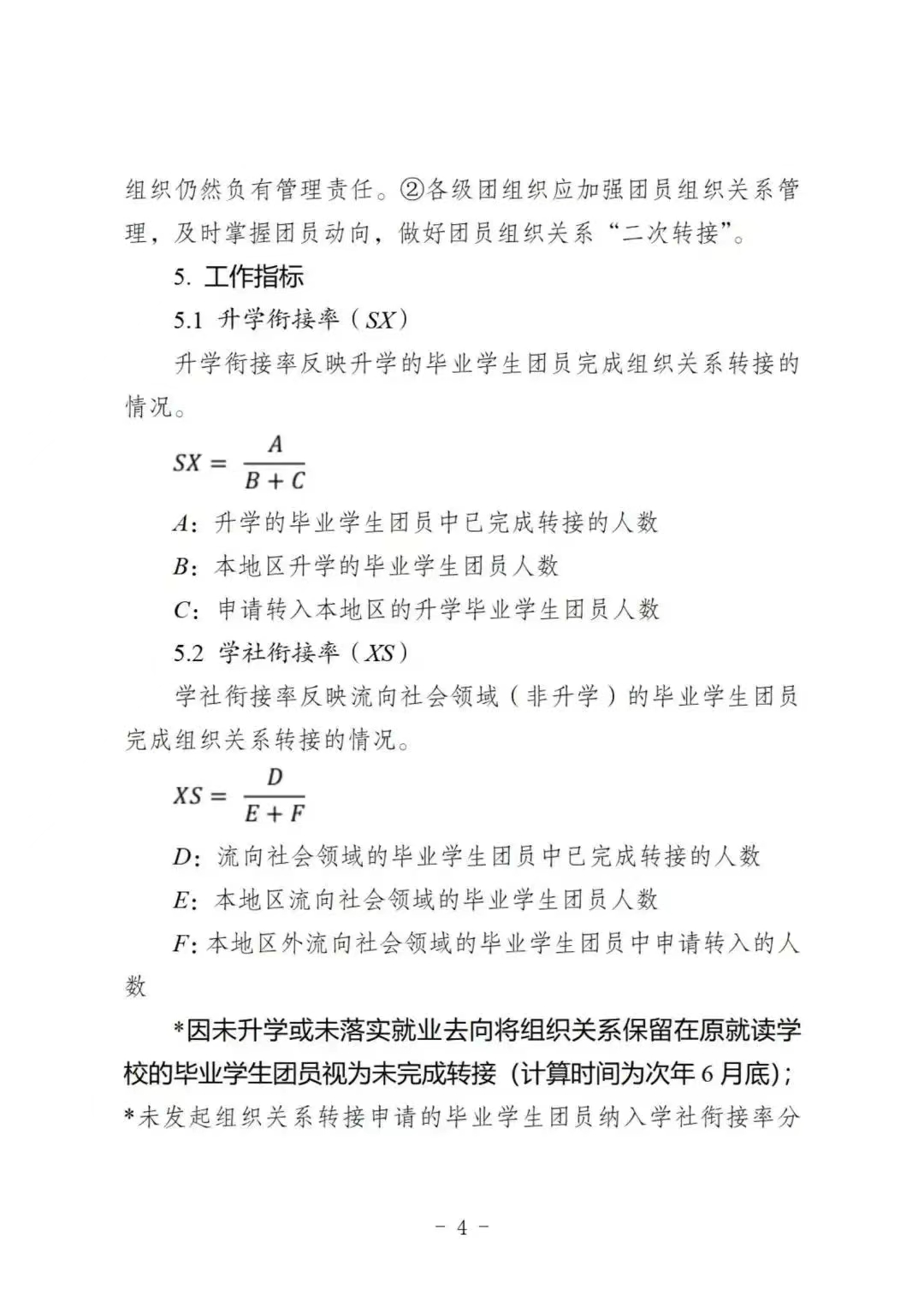
时间:2022-06-21    作者:王俊奇    文章来源:校学生会宣传部     编辑:wangjunqi

E4E6

12209

毕业季即将来临

首先祝贺同学们圆满完成学业!

在即将进入新的学校深造

或者走上新的工作岗位之际

团员们记得做好团员档案和组织关系转接


赶快小本本记下来

一图在手,转接无忧哦!


一图读懂

2EA51

2881C

432C4

2EF3C

4380A

4C12A

103A4





毕业学生团员团组织关系转接指引图

159FD

2591F

275D6

29E21

50794

15210

滑动查看下一张图片>>



团员档案和团组织关系转接

常见问题Q&A帮你解决所有问题~


一、团员档案类



1.问:团员档案有什么重要作用?



答:团员档案是团员职业生涯中第一份正式档案材料,应当十分珍视。2018年中共中央办公厅印发的《干部人事档案工作条例》明确提出,《中国共产主义青年团入团志愿书》、入团申请书等团员档案材料纳入干部人事档案管理。



2.问:团员档案主要包括哪些材料?




答:团员档案主要包括《中国共产主义青年团入团志愿书》、入团申请书、入团积极分子培养考察(团校学习结业)材料、团员证、团员登记表、团内奖惩材料等。


3.问:首要团员档案是什么?



答:入团志愿书是首要团员档案。


4.问:对建立团员电子档案有什么要求?


答:自2020年起,依托“智慧团建”系统,以新发展团员为重点,建立团员电子档案库。


5.问:学生团员档案如何管理?


答:学生团员档案一般纳入学籍档案进行管理,原则上随学籍档案转移,由学校团组织管理。


6.问:已建立人事档案的团员档案如何管理?


答:已建立人事档案的,由具备人事档案管理权限的用人单位,或由县级及以上公共就业和人才服务机构、授权管理服务机构等人事档案管理服务机构统一管理。


7.问:未建立人事档案的团员档案如何管理?


答:未建立人事档案的,一般由县级团委统一管理,有条件的地方也可由乡镇、街道团组织管理。


8.问:团员档案遗失如何处理?


答:团员档案遗失或不完整的,一般由其隶属团组织或入团时所在单位团组织出具证明。


9.问:补办团员档案有什么要求?


答:①团员身份核实无误的,可按程序补办团员登记表、团员证等作为团员身份证明,不补办入团志愿书。②补办团员档案及相关证明材料须真实可信,对提供虚假材料和档案的应当追究相关单位和个人的责任。


10.问:团员档案和团员组织关系的去向是否需要一致?


答:团员档案按照档案管理规定,由相关组织或单位统一管理,不一定要和组织关系去向完全一致。对于档案存放在人才市场的毕业学生团员,其组织关系按实际去向转接至工作单位、经常居住地或户籍所在地团组织。


二、组织关系类



1.问:什么是团员组织关系?


答:团员组织关系是指团员对团的基层组织的隶属关系。


2.问:为什么要转接团组织关系?


答:《中国共产主义青年团章程》明确规定,团员由一个基层组织转移到另一个基层组织,必须及时办理组织关系转接手续。无论是继续学习深造,还是参加工作,或是暂时待业,都应及时转接组织关系、交纳团费、参加组织生活。这是每个团员应尽的基本义务。


3.问:不及时转接组织关系会有什么影响?


答:容易造成团员与组织失去联系,无法参加组织生活、行使团员权利、履行团员义务;可能导致团员身份难以核实,在申请入党、参加公务员或事业单位、国有企业招考、参军入伍等方面受到影响;无法参加团内荣誉表彰等。


4.问:团员组织关系如何隶属?


答:每个团员都必须编入团的一个支部。有固定学习、工作单位且单位已经建立团组织的团员,编入其所在单位团组织。


5.问:单位没有团组织,团员组织关系应如何隶属?


答:单位未建立团组织的,一般编入其经常居住地或单位所在地团组织。


6.问:没有固定学习、工作单位的团员,团员组织关系应如何隶属?


答:没有固定学习、工作单位的团员,一般编入本人居住地或户籍所在地团组织。


7.问:团员外出组织关系应如何转接?


答:外出学习、工作、生活6个月以上,并且地点相对固定的,一般应当将其组织关系转至外出地学习、工作单位的团组织或相应属地团组织,具备条件的也可转至“青年之家”或团属青年社团中的团组织。


8.问:团组织接收团员组织关系时是否需要核查档案?


答:团组织接收团员组织关系时,如有必要,可以采取适当方式查核团员档案。


9.问:团员转接组织关系过程中如何管理?


答:对组织关系转出但尚未被接收的团员,原所在团组织仍然负有管理责任。


10.问:团员转接组织关系被拒绝如何处理?


答:团组织不得无故拒转拒接团员组织关系。对于团籍正常、档案和团员身份无误、转接原因和去向的清楚的,团组织应按照要求予以办理。团员认为拒转拒接不合理的,可以向相应上一级团组织反映。


11.问:学生团员毕业后未升学或未落实就业去向,组织关系如何转接?


答:学校学生团员毕业后未升学或未落实就业去向的,一般可在原学校保留组织关系6个月,最长不超过1年,符合条件的应当及时转出。


12.问:学生团员毕业后组织关系转到乡镇、街道应如何管理?


答:对组织关系转至居住地、户籍地所在乡镇、街道的毕业学生团员,乡镇、街道团组织应当主动加强联系服务,持续关注其就业动向,及时跟进做好组织关系转接。


13.问:出国(境)学习工作生活人员中的团员组织关系如何管理?


答:对出国(境)学习工作生活人员中的团员,由出国(境)前所属团组织保留其组织关系。出国(境)团员集中的学校或单位团组织,应当通过建立网上团员社群等方式加强联系服务。出国(境)团员返回后按照规定恢复组织生活。


14.问:什么是流动团员?


答:流动团员是指外出6个月以上且没有转移组织关系的团员。团组织应当通过网络等形式保持联系,跟进做好教育培训、管理服务等工作。



15.问:对流动团员履行义务有什么要求?


答:除团章规定的团员义务外,流动团员应当通过定期报到或电话、网络等方式,主动与保留其组织关系的团组织联系,每半年至少联系1次。流动团员应当主动交纳团费,没有正当理由,连续6个月不交纳团费、不过团的组织生活,或连续6个月不做团组织分配的工作,按照自行脱团予以除名。


16.问:流动团员与团组织失去联系会有什么后果?


答:与团组织失去联系1年以上,将会被停止团籍,停止团籍2年后确实无法取得联系的,按照自行脱团予以除名。这将会给本人的学习工作生活带来难以弥补的影响。


三、操作办理类


1.问:组织关系线上转接和线下转接的关系是怎样的?


答:线下组织关系转接应与线上转接去向一致、同步进行。除参军入伍等转入涉密单位的情况外,线上线下不能相互替代。


2.问:毕业学生团员组织关系转接工作是否与领取毕业证书、学位证书等挂钩?


答:不挂钩。任何学校团组织不得将团员组织关系转接与毕业证书、学位证书发放挂钩,不得以未转接组织关系为由,不正常发放毕业证书、学位证书。


3.问:已找到工作的毕业学生团员,是否可以将团组织关系转往户籍所在地团组织?


答:不可以。此类情况组织关系应转至工作单位团组织。工作单位不具备建团条件的,可转至团员经常居住地或工作单位所在的乡镇、街道团组织。


4.问:团组织在接收审批团员转入申请时应注意哪些问题?


答:一是审核团员的基本信息等;二是与团员本人保持联系,建立微信群等网络社群,及时动态更新团员有关信息和联系方式,安排团员线下报到;三是根据需要可要求流动团员填写《流动团员管理服务告知书》。


5.问:流动团员管理服务告知书如何使用?


答:为防止团员“在网失联”,团组织可根据需要要求流动团员填写《流动团员管理服务告知书》并签字确认,强化团员身份意识、告知流动团员义务责任。比如,转入乡镇(街道)、村(社区)团组织但本人并不在当地的流动团员;毕业后组织关系仍保留在学校的流动团员等。因疫情、工作等原因线下报到确有困难的,团员签名后可向团组织报送电子版。


6.问:组织关系已完成转入的团员,团组织应开展哪些工作?


答:从组织关系转入起,团员就成为团组织的教育管理服务对象。一是与团员保持联系,建立网络社群,结合实际安排团员线下到团支部报到;二是开展“三会两制一课”等组织生活,按期收缴团费;三是团员前往外地工作或学习,应及时按规定将其组织关系转出。


7.问:团员如何依托“智慧团建”系统开展线上转接?


答:团员通过PC端网页版(https://zhtj.youth.cn/zhtj/)或微信小程序(团中央智慧团建云平台)登录“智慧团建”系统,进入“关系转接”版块,根据界面提示操作即可。


团员在转接过程中,如果遇到困难疑问,可登录“智慧团建”系统查询相关工作流程和操作说明,也可按照系统内提供的咨询电话与相应团组织联系。北京、广东、福建团员请使用各自线上系统进行操作。


除了上述Q&A,我们还为大家准备了【团务必读】团员教育管理工作100问!点击下方链接可以直接跳转哦~团员教育管理工作100问(第一期)

团员教育管理工作100问(第二期)


★各级团组织和团干部注意:

要以高度的责任心认真做好毕业学生团员的组织关系转接工作,熟悉政策规定和操作流程,为团员提供贴心服务。对于不符合转接规定的,要耐心解释说明,坚决防止和纠正“一拒了之”“一刀切”等简单化做法。


扫描下方二维码,下载《“智慧团建”系统毕业学生团员团组织关系转接工作指引(2022年版)》《“智慧团建”系统毕业学生团员组织关系转接操作说明(2022年版)》《流动团员管理服务告知书(参考模板)》~

87ED